不動産関連職の職務経歴書のテンプレートの使い方
- 基本情報を入力
- スキル・資格を入力
- 職歴を入力
- 職務要約をAI生成
- 自己PRをAI生成
①基本情報を入力
氏名や住所、電話番号、メールアドレスなどの基本情報を正確に入力します。特にメールアドレスは社内外でのやり取りに使用するため、ビジネス用のシンプルなものを用意しましょう。
②スキル・資格を入力
保有資格や業務で培ったスキルを整理して記入します。不動産関連職では「宅地建物取引士」「FP資格」「賃貸管理経験」「契約書作成スキル」など、応募先業務に直結する内容を優先して書くと実務力が伝わりやすくなります。また、物件案内や顧客折衝の経験なども補足すると交渉力や対応力がイメージしやすくなります。
③職歴を入力
職歴欄には勤務先名・在籍期間・雇用形態・担当業務を正確に記入します。担当した物件の種類や契約件数、売上・成約率などを具体的に書くと、業務の幅や成果が明確に伝わります。「成約件数」「仲介売上」など数字で表せる実績は特に説得力があります。
④職務要約をAI生成
職務要約は、AIが職歴をもとにして自動生成してくれます。不動産関連職では、担当してきた物件の種類や取引規模、営業成績などを盛り込むと、経験の深さや実績が伝わりやすくなります。生成後は文章の正確性やトーンを確認し、必要に応じて調整しましょう。
⑤自己PRをAI生成
AI生成文を基に、自分の強みや実績を加筆します。「顧客折衝力」「契約締結の実績」「物件管理の正確さ」などを盛り込むと、不動産関連職としての信頼性や業務遂行能力が伝わります。最終的には、自分の経験やスキルが企業の営業力や管理力向上にどのように貢献できるかを具体的に示す内容に整えると効果的です。
不動産関連職の職務経歴書の作成についてのQ&A
A. 「賃貸・売買」「住宅・商業施設」など、担当していた物件のジャンルは必ず明記しましょう。法人営業や投資用物件など、専門性の高い分野は強みになります。ただし、具体的な名前や取引相手、金額は必ず伏せて書きましょう。
A. 顧客対応力・クレーム処理・提案力など、プロセス面での強みがアピールできます。客観的に評価されたことを交え、成果に貢献したことを伝えましょう。
A. 資格よりも「接客力」「契約書対応」「法令理解」など実務での対応力を強調しましょう。勉強中の場合、その旨を書くだけでも一定の評価が得られます。
A. 契約書処理件数や対応スピード、正確性など、安定して業務を遂行してきたことを示すと好印象です。目立った数値になる成果はなくても、「継続してきた」ということが大きな強みになります。
A. 「迅速・丁寧な対応」「再発防止策の立案」など、解決志向の姿勢を中心に書けば前向きな印象を与えられます。特に、顧客間のトラブルを迅速に解決したことがあれば、高く評価されるでしょう。
不動産関連職の職務経歴書テンプレートの印刷方法

らくらく履歴書で職務経歴書を作成すると、そのままコンビニで出力できます。
「ダウンロード」ボタンを押すと、「コンビニで印刷」「PDFをダウンロード」「メールで送信」の3つが表示されるので、「コンビニで印刷する」を選択しましょう。用紙サイズを指定して送信すると、ユーザー番号が発行されます。
この番号をファミリーマートやローソンなどのコピー機に入力するだけで簡単に印刷ができます。印刷後は文字の濃さやレイアウトを確認し、提出前に最終チェックを行い、万全にしましょう。
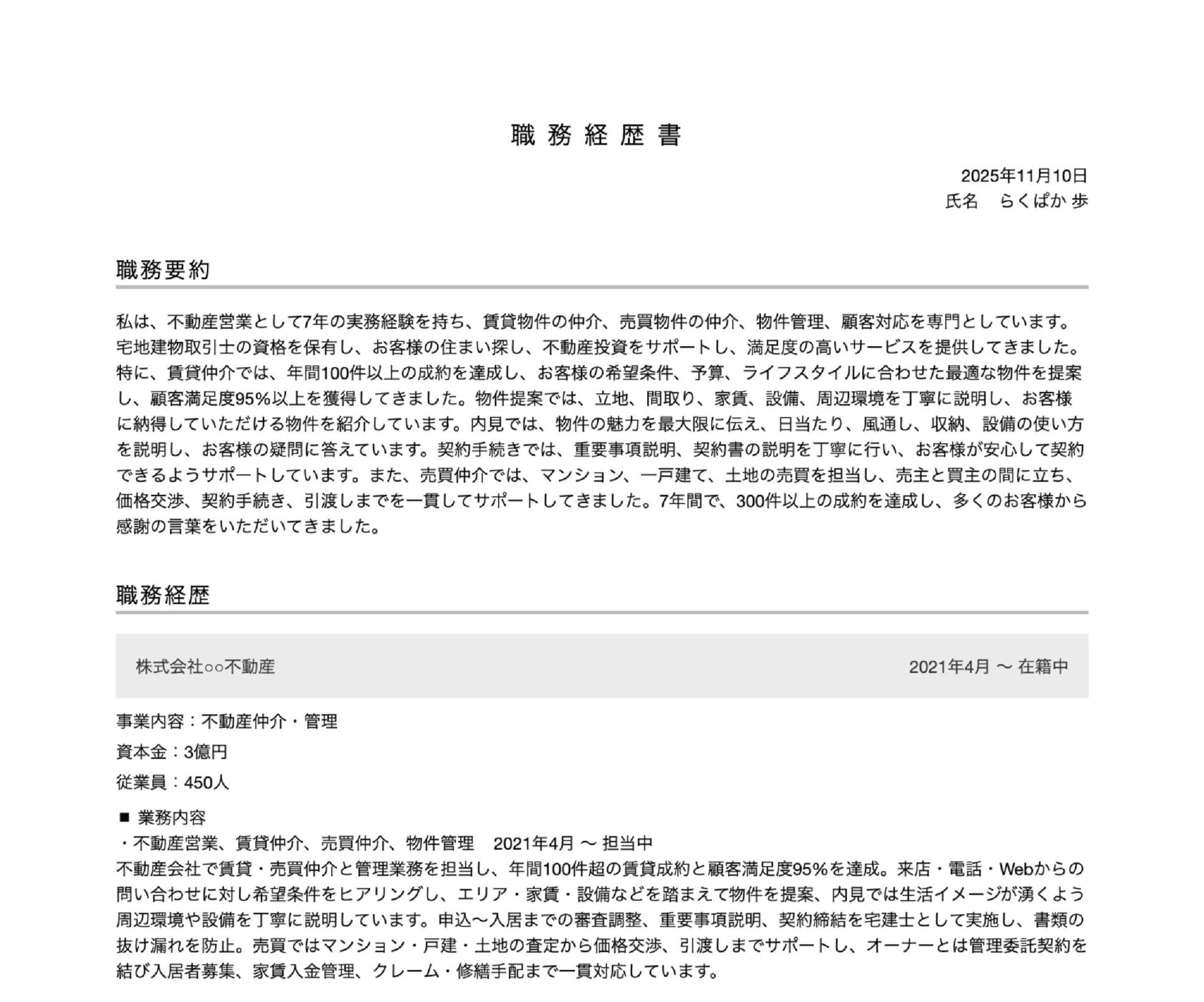
不動産関連職の職務経歴書テンプレートの書き方例

不動産関連職の職務経歴書はこちらのような形でまとめることができます。不動産業界では「成果の数字」と「信頼構築のプロセス」の両方が重視されます。営業・管理・事務など職種ごとに重点は異なりますが、いずれも具体性を意識してまとめることが大切です。
営業職の場合は「月間契約件数」「売上金額」「成約率」など、定量的な成果を中心に書きましょう。その際にも、提案の内容や紹介につながった理由まで記すと、実力が伝わります。
管理職や事務職では、「空室率の改善」「原状回復コストの削減」「契約書処理の効率化」など、地道な改善プロセスを客観的に示すと効果的です。
顧客名や物件住所などは伏せ、「○○エリアの賃貸物件を年間○棟担当」といった形で業務の規模のみを記載しましょう。さらに、信頼関係やトラブル解決のエピソードも加えることで、誠実さや対応力が際立つ職務経歴書になります。
不動産関連職の職務経歴書における自己PRのコツ

不動産関連職では、営業力と専門知識をバランスよくアピールできる自己PRが必要です。顧客の要望を的確に把握し、物件提案や契約交渉、契約後のフォローまでの一連の経験を具体的に記載すると説得力が増します。例えば、成約件数の増加や顧客満足度向上の実績を示すと、営業力の高さが伝わります。
さらに、市場動向の分析や物件調査、法的手続き、金融機関との調整などの経験があれば、専門性や実務能力を強調できます。これらを具体例として盛り込むことで、信頼できる不動産のプロとしての印象を与えられます。
地域の不動産市場への理解や人脈の活用も自己PRの大切な要素です。地元密着型の提案や地域に合った戦略の立案経験があれば記載すると、採用担当者に対して実践力とネットワーク活用能力を効果的にアピールできるでしょう。
採用担当者の目に留まるポイント
不動産関連職では、高い営業力と信頼性が求められます。成約実績、売上貢献、顧客満足度、リピート・紹介率などの成果を具体的に記載しましょう。
さらに、新規開拓、市場開拓、顧客データベースの構築、業務効率化などの取り組みがあれば、積極性と改善意識を強くアピールできます。継続的な資格取得と不動産知識の向上への取り組みも重要な評価ポイントです。
不動産関連職は取扱物件や営業スタイルなどで違いが出やすいです。
自分の専門性が高い分野と、営業力や顧客対応のスキルを両立したアピールをしてみましょう!
成約件数や顧客満足度といった「数字にできる成果」が特に有効です!
