カスタマーサポート職の職務経歴書のテンプレートの使い方
- 基本情報を入力
- スキル・資格を入力
- 職歴を入力
- 職務要約をAI生成
- 自己PRをAI生成
①基本情報を入力
氏名・住所・電話番号・メールアドレスなどの基本情報を正確に入力します。誤字や数字の間違いは連絡に支障をきたす可能性があるため、入力後は必ず確認し、メールアドレスは業務用でシンプルなものを使用すると安心です。
②スキル・資格を入力
これまでの経験で培ったスキルや保有資格を整理して記入します。カスタマーサポート職では、「CS検定」「電話応対スキル」「CRMツール操作」など、業務に直結する資格やスキルを優先的に記載し、対応件数やトラブル解決件数など具体的な経験を補足すると説得力が増します。
③職歴を入力
職歴欄には勤務先名・在籍期間・雇用形態・担当業務を正確に入力します。カスタマーサポート職では、担当した問い合わせの種類や対応チャネル(電話・メール・チャットなど)、チーム規模、改善した業務プロセスなどを具体的に記載すると業務範囲が伝わりやすくなります。「対応件数増加」「顧客満足度向上」などの成果を数字で示すと、経験の信頼性が高まります。
④職務要約をAI生成
職務要約は、入力した職歴をもとにAIで自動生成できます。カスタマーサポート職では、対応範囲や改善経験、クレーム対応能力などを反映させると、自分の実務力や適性が伝わりやすくなります。生成後は文章の正確性を確認し、必要に応じて表現を調整しましょう。
⑤自己PRをAI生成
AIが生成した自己PR文を基に、自分の強みや具体的な成果を加えていきます。「顧客対応のスピードと正確さ」「クレーム解決能力」「チームでの情報共有」などを盛り込むと、採用担当者に即戦力としての印象を与えられます。自分がどのように顧客満足度や業務改善に貢献できるかを示しましょう。
カスタマーサポート職の職務経歴書の作成についてのQ&A
A. 件数・応対方法・対応のスピードや満足度など、数字や成果を具体的に示すと評価されやすくなります。「1日平均30件の電話応対」「クレームから契約更新につなげた事例」なども有効です。
A. クレーム対応は評価されやすい経験です。難しい顧客に対して冷静に解決した経験は「問題解決力・忍耐力」のアピールになります。積極的に記載しましょう。
A. カスタマーサポートは、アルバイト・派遣でも正社員と近い業務を行う職種です。経験年数が評価されやすいため、応募する企業に関連する業務であれば書いておくことをおすすめします。
A. CRMツールやチャットツールは、資格・スキルの欄に書きます。その際、ツールの説明だけでなく、どのような企業・業務で使ったかまで記載できると伝わりやすくなります。
A. リモート環境での対応力や自己管理スキルは、現在の情勢に合った経験として評価されるでしょう。チャット対応やオンライン会議システムの使用経験も強みになります。
カスタマーサポート職の職務経歴書テンプレートの印刷方法

らくらく履歴書で職務経歴書した後は、コンビニで簡単に印刷できます。完成画面の「コンビニ印刷」を選択すれば、ファミリーマートやローソン、ポプラ、セイコーマートなど主要コンビニで利用可能です。
「ダウンロード」ボタンを押すと3つの選択肢が現れ、「コンビニで印刷する」を選んで用紙サイズを指定。「送信」を押すとユーザー番号が自動発行されます。その番号をコピー機に入力するだけで印刷完了。印刷後は、スレやレイアウトの崩れがないかを確認しましょう。
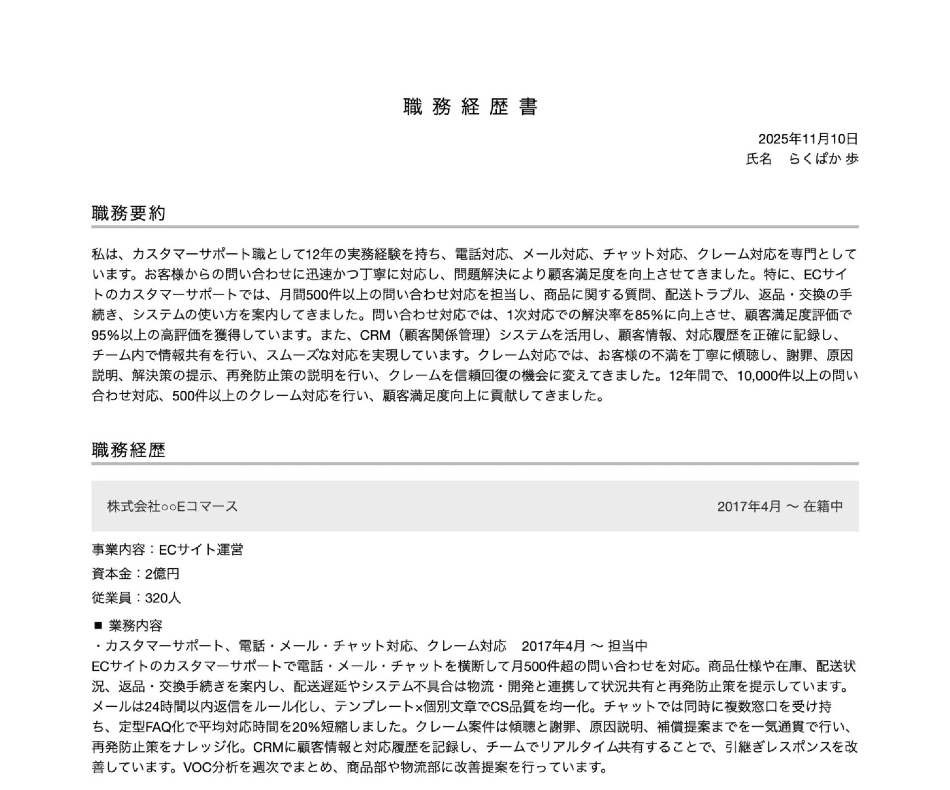
カスタマーサポート職の職務経歴書テンプレートの書き方例

らくらく履歴書でカスタマーサポート職の職務経歴書を作成した場合の例です。
カスタマーサポートでは数値的な成果だけでなく、安定して業務を継続できることも評価対象になります。単に勤続年数が長いだけでも十分なアピール要素となるでしょう。
「対応件数」「解決率」「顧客満足度」など、日々の業務で積み重ねた実績を具体的に示せると、より高い評価に繋がります。
また、企業によって電話対応やメール対応などサポートの形式は異なります。自分が経験した形式を明確にし、使用経験のあるツールも必ず記載しましょう。
カスタマーサポートは在宅勤務を導入している企業も多いため、在宅勤務の経験も評価される可能性があります。在宅でも問題なく業務をこなせる自己管理能力を示すのが重要です。
カスタマーサポート職の職務経歴書における自己PRのコツ

カスタマーサポート職の自己PRでは、「顧客対応力」と「問題解決力」を軸に、自身の経験を具体的に示すことが効果的です。顧客の課題を正確に把握し、的確な回答や代替案を提示できた経験、クレーム対応を通じて信頼関係を築いた経験などを盛り込みましょう。例えば、問い合わせ対応件数の増加や満足度向上など、成果を数字で示すと説得力が増します。
対応スピードやチーム内での情報共有、業務フローの改善などに取り組んだ経験も重要です。単なる「丁寧な対応」だけでなく、組織全体の品質向上に貢献できる姿勢を示すことで、主体性と協調性の両方をアピールできます。
さらに、CRMツールやチャットサポートなど、ITを活用した効率的な対応スキルを補足すると、即戦力としての印象を与えやすくなります。顧客と会社をつなぐ役割として、信頼される対応力と改善意識を持っていることをしっかり伝えましょう。
採用担当者の目に留まるポイント
採用担当者は、カスタマーサポート職に高いコミュニケーション能力と忍耐力を求めています。顧客満足度スコア、解決率、応答時間の改善、顧客からの感謝の声などの実績を具体的に記載しましょう。
さらに、困難なクレーム対応の成功事例、システム改善提案、業務効率化への貢献、チームリーダーとしての経験などがあれば、専門性と成長性を強くアピールできます。継続的な学習姿勢と製品知識の深さも重要な評価ポイントです。
カスタマーサポートはコミュニケーション能力が最重要です!
中でも、クレームや困難な事例などの対応経験があると、対応力の高さが伝わります。
日常業務の安定性に柔軟性も加えてアピールしてみましょう!















